Jump to content
Opcode

Drei Balken des Todes

Empfohlene Beiträge

Guten Abend zusammen! 
 

Ich hab vor einiger Zeit einen Smart 450 geschenkt bekommen, welcher nicht lief.
Die Ursache war schnell ausgemacht, eine gebrochene Litze kurz vor dem Motorsteuergerät. Nachdem dieser Fehler behoben war zeigte er noch einen Fehler an und zwar die unliebsamen drei Getriebe Balken. 
 

Ich haben dann die Aktuatoren kontrolliert, die Stecker, die Kabel dort hin und überall etwas Kontaktspray genutzt… ohne Erfolg! 

Anschließend stand der Wagen etwas und siehe da, wie durch Zauberhand läuft er. 
Dann habe ich ca eine Woche lang jeden Tag eine kleine Proberunde gedreht, alles super. 

Also bin ich zum TÜV, habe die Mängelliste abgearbeitet (ca 2 Wochen). Anschließend aus der Halle raus gefahren zum verladen und Zack war der Fehler wieder da. 

 

Jetzt habe ich den Smart auslesen lassen: 

Fehlercode: 52

Getriebe Wählhebelstellung, Funktion fehlerhaft

Fehlercode: 34 

Kupplungssystem Funktion fehlerhaft. 

 

Also habe ich die Schalteinheit ausgebaut, sauber gemacht und wieder eingebaut mit dem Ergebnis das er kurz wieder lief. Bis ich den Sitz per Schlagschrauber wieder fest gemacht habe, dann war er wieder da der Fehler.  Bingo dachte ich, Wackelkontakt in der Schalteinheit. 
Schalteinheit getauscht, selber Fehler. 
 

Jetzt bin ich mit meinem Latein am Ende.. kann einer helfen? 

Diesen Beitrag teilen


Link zum Beitrag
Auf anderen Seiten teilen

Die drei Balken sind ja eine Sammelfehlermeldung für alle Probleme im Umfeld von Kupplung und Getriebe.

Das macht es natürlich nicht gerade einfacher, den Fehler einzugrenzen.

Wenn er ab und zu funktioniert, dann scheint es auch noch ein Wackelkontakt zu sein, was es noch schwieriger macht, das Problem zu lokalisieren!

 

Kommen die drei Balken sofort nach dem Einschalten der Zündung oder erst, wenn der Motor läuft?

Das wäre schon mal ein erstes Unterscheidungskriterium!

Bereits beim Einschalten der Zündung wird ja der Kupplungsaktuator, der unten am Getriebe verbaut ist angesteuert, fährt aus und betätigt die Kupplung. Und wenn der Schalthebel in der Neutralstellung ist, wird ja auch das Getriebe in den Leerlauf geschaltet.

 

Wichtig wäre auch, ob sich bei stehendem Motor und eingeschalteter Zündung die Gänge einlegen lassen, bei laufendem aber nicht.

Diesen Beitrag teilen


Link zum Beitrag
Auf anderen Seiten teilen

Danke für deine Antwort! 
Die Balken kommen sofort wenn die Zündung auf Stufe eins geschaltet wird. 
Was mich aber eigentlich nicht in Richtung Aktuator vermuten lässt, ist die Tatsache das er lief nachdem ich die Schalteinheit wieder eingebaut habe.

 

Ob sich die Gänge einlegen lassen, lässt sich vermutlich nur am Tester prüfen? 

bearbeitet von Opcode

Diesen Beitrag teilen


Link zum Beitrag
Auf anderen Seiten teilen
vor 4 Minuten schrieb Opcode:

Ob sich die Gänge einlegen lassen, lässt sich vermutlich nur am Tester prüfen? 

 

Diese Frage wäre ohnehin nur für den Fall gewesen, daß die drei Balken erst beim Versuch, einen Gang einzulegen, aufgetaucht wären. Aber so weit kommt es bei Dir ja gar nicht.

Fährt denn der Kupplungsaktuator beim Einschalten der Zündung aus oder bleibt der in seiner Ruhestellung? 🤔

bearbeitet von Ahnungslos

Diesen Beitrag teilen


Link zum Beitrag
Auf anderen Seiten teilen

Das kann ich dir grade nicht zu 100% beantworten, die Bastelei an dem Wagen geht ja jetzt schon eine Weile. Wobei ich aber meine das wir das schon ausprobiert haben und der Aktuator sich bewegt hat. 
 

Ich hatte den auch mal draußen, der ist mechanisch auf jeden Fall ok. 

Diesen Beitrag teilen


Link zum Beitrag
Auf anderen Seiten teilen
vor 6 Stunden schrieb Opcode:

Fehlercode: 52

Die Fehlercodes sind 4-stellig. Lies die Fehlerspeicher mal mit vernünftigem Gerät aus. 

 

Hat der Smart eine ZEE oder ein SAM? Dazu oder zum Baujahr hattest du nichts geschrieben oder ich habe ed überlesen. 


705 Kilometer mit 19,43 Litern sind 2,75 Liter/100 Km.

Diesen Beitrag teilen


Link zum Beitrag
Auf anderen Seiten teilen

 

vor 4 Stunden schrieb Funman:

Die Fehlercodes sind 4-stellig. Lies die Fehlerspeicher mal mit vernünftigem Gerät aus. 

 

Hat der Smart eine ZEE oder ein SAM? Dazu oder zum Baujahr hattest du nichts geschrieben oder ich habe ed überlesen. 

Guten morgen! 
 

der Smart hat ZEE und ist BJ: 2001.

Ausgelesen wurde mittels Hella Gutmann, denke das ist vernünftig genug. 
 

lg 

Diesen Beitrag teilen


Link zum Beitrag
Auf anderen Seiten teilen
vor einer Stunde schrieb Opcode:

 

Ausgelesen wurde mittels Hella Gutmann, denke das ist vernünftig genug. 

Nö, einzig und alleine die StarDiagnose nutzt bei ZEE Smarts was


 

Echte Autos haben den Motor hinten...

...nur Kutschen werden gezogen

 

signatur.jpg

Diesen Beitrag teilen


Link zum Beitrag
Auf anderen Seiten teilen
vor 1 Minute schrieb CDIler:

Nö, einzig und alleine die StarDiagnose nutzt bei ZEE Smarts was

Okay, gut zu wissen. Was bringt die StarDiagnose denn zusätzlich an Informationen? 

Diesen Beitrag teilen


Link zum Beitrag
Auf anderen Seiten teilen
vor 43 Minuten schrieb Opcode:

Okay, gut zu wissen. Was bringt die StarDiagnose denn zusätzlich an Informationen? 

Hi cdller hat Recht die SD liefert dir nicht nur nen Fehlercode ( ZEE auch zweistellig)

Sondern auch die Reparaturvorgaben und Prüfanleitungen bis hin zu eventuellen SW-Updates 

zu deinem Problem.

So wie du den Fehler beschreibst tippe ich auf ein angescheuertes Kabel vom Kupplungsakuator

Du musst die Kabel durchmessen Sichtprüfung alleine bringt nix.

Lg


450er Coupe Bj.01 / 72 PS,

450er Cabrio Bj.06 / 61PS,

Seat Alhambra FR line Bj. 18 

SD/ DDT4ALL/ VCDS vorhanden

 

 

Diesen Beitrag teilen


Link zum Beitrag
Auf anderen Seiten teilen
vor 8 Minuten schrieb smart45005:

So wie du den Fehler beschreibst tippe ich auf ein angescheuertes Kabel vom Kupplungsakuator

Du musst die Kabel durchmessen Sichtprüfung alleine bringt nix.

Danke für deine Antwort. 
Dann werde ich das mal in Angriff nehmen, gehen die Kabel vom Aktuator zur ZEE oder zum Motorsteuergerät? Auf was wird geprüft? Durchgang oder Widerstand? 
 

Hast du eine Idee warum es nach aus und einbauen der Schalteinheit dann kurz bis zur Erschütterung wieder funktioniert hat? 
Ich habe mal etwas gelesen das trotz des Fehlers in Fahrstufe R die Rückwärtsgang Beleuchtung an gehen muss? Das ist bei mir nicht der Fall. 
 

lg 

Diesen Beitrag teilen


Link zum Beitrag
Auf anderen Seiten teilen
vor 1 Minute schrieb Opcode:

Danke für deine Antwort. 
Dann werde ich das mal in Angriff nehmen, gehen die Kabel vom Aktuator zur ZEE oder zum Motorsteuergerät? Auf was wird geprüft? Durchgang oder Widerstand? 
 

Hast du eine Idee warum es nach aus und einbauen der Schalteinheit dann kurz bis zur Erschütterung wieder funktioniert hat? 
Ich habe mal etwas gelesen das trotz des Fehlers in Fahrstufe R die Rückwärtsgang Beleuchtung an gehen muss? Das ist bei mir nicht der Fall. 
 

lg 

Anleitung zu prüfen müsste hier im Forum hinterlegt sein. 

https://www.smart-forum.de/topic/141239-steckerbelegung-aktuator-450/

Meine Idee wäre das du den Fehler schon gefunden hast als du die Kabel bewegt hast.

Nur weißt du nicht welches

 

Das mit dem Rückwärtsgang ist beim SAM Smart so 

Beim ZEE weiß ich es jetzt grad nicht 

 

Lg


450er Coupe Bj.01 / 72 PS,

450er Cabrio Bj.06 / 61PS,

Seat Alhambra FR line Bj. 18 

SD/ DDT4ALL/ VCDS vorhanden

 

 

Diesen Beitrag teilen


Link zum Beitrag
Auf anderen Seiten teilen
vor 29 Minuten schrieb smart45005:

Anleitung zu prüfen müsste hier im Forum hinterlegt sein. 

https://www.smart-forum.de/topic/141239-steckerbelegung-aktuator-450/

Meine Idee wäre das du den Fehler schon gefunden hast als du die Kabel bewegt hast.

Nur weißt du nicht welches

 

Das mit dem Rückwärtsgang ist beim SAM Smart so 

Beim ZEE weiß ich es jetzt grad nicht 

 

Lg

So habe ich meinen Fehler auch gefunden als ich den Kabelstrang zum MSG bewegt habe.

Bei mir war ein Draht gebrochen und die Isolierung in Ordnung.

Mein messen auf Durchgang.


Wer aus der Eifel kommt muss fahren                   können wie der Teufel.

 

 

 

Diesen Beitrag teilen


Link zum Beitrag
Auf anderen Seiten teilen
Am 10.9.2024 um 10:29 schrieb Opcode:

gehen die Kabel vom Aktuator zur ZEE oder zum Motorsteuergerät? 

 

Die Leitungen der Aktuatoren und auch Sensoren führen allesamt zum Motorsteuergerät, siehe diese Seite!

Dort steht genau, zu welchen Pins des MEG die einzelnen Leitungen führen.

Gemessen werden sollte immer auf Durchgang und auch auf Masseschluss!

 

Auf jener Seite findest Du noch die Steckerbelegung des Motorsteuergerätes.

Beachte die Aufteilung in 700 ccm Version oben und 600 ccm unten.

 

Am 10.9.2024 um 10:29 schrieb Opcode:

Ich habe mal etwas gelesen das trotz des Fehlers in Fahrstufe R die Rückwärtsgang Beleuchtung an gehen muss? Das ist bei mir nicht der Fall. 

 

Mit dem Aufleuchten des Rückfahrscheinwerfers in der rechten Rückleuchte hat das Getriebe gar nix zu tun, weil der Rückfahrscheinwerfer beim Smart nicht wie bei anderen Fahrzeugen durch einen Schalter im Getriebe, sobdern durch die SE Drive Unit geschaltet wird.

 

Auf selbiger Seite siehst Du die Pinbelegung des Steckers an der SE Drive Unit, der Pin 2 des Steckers ist für das Rückfahrlicht zuständig, an den kommst Du ran, wenn Du die Abdeckung abnimmst. Voraussetzung für das Aufleuchten des Rückfahrscheinwerfers ist natürlich die Versorgungsspannung. Zündungsplus liegt am Pin 1 an,  Dauerplus am Pin 6.

Leider sind dort nur die Verbindungen zum SAM genannt und die gelten nicht bei einem ZEE Smart. 

 

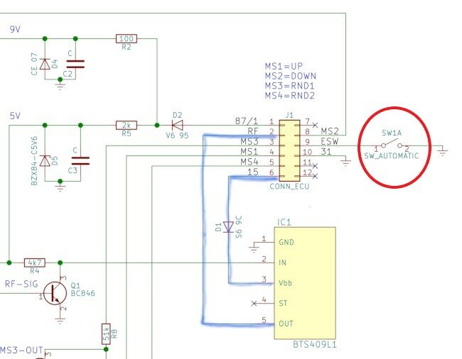
Unten auf dem Bild siehst Du auch den dazugehörigen Schaltplan ausschnittsweise, auf dem der Stecker der SE Drive Unit ersichtlich ist. Über den gelben Treiberbaustein unter dem Stecker wird der Rückfahrscheinwerfer angesteuert.

 

 

SE Drive Uit Platine.jpg

bearbeitet von Ahnungslos

Diesen Beitrag teilen


Link zum Beitrag
Auf anderen Seiten teilen

Guten Morgen @Ahnungslos !

Danke für deine Antwort. Ich hatte den Thread hier schon fast wieder vergessen.

Der Smart läuft mittlerweile wieder einwandfrei.

Der Fehler war die Relais-Box unter dem Fahrersitz.

 

LG Opcode

Diesen Beitrag teilen


Link zum Beitrag
Auf anderen Seiten teilen
Gerade eben schrieb Opcode:

Der Fehler war die Relais-Box unter dem Fahrersitz.

 

Ich denke mal, dann hat von dort eine Betriebsspannung gefehlt. 

In der Relaisbox werden nämlich auch die Spannungen für das MEG und die SE Drive Unit geschaltet.

Diesen Beitrag teilen


Link zum Beitrag
Auf anderen Seiten teilen
vor 2 Minuten schrieb Opcode:

Danke für deine Antwort. Ich hatte den Thread hier schon fast wieder vergessen.

 

Ein Feedback ist hier im Forum immer erwünscht, egal ob positiv oder negativ.

Denn ein Feedback stärkt das KnowHow und die Wissensbasis in einem Forum!

Auch wenn Dein Problem schon gelöst ist, kann der Beitrag und dessen Inhalt immer noch anderen dienen, die ihn mit Hilfe der Suchfunktion irgendwann aufspüren. 😉

Diesen Beitrag teilen


Link zum Beitrag
Auf anderen Seiten teilen

Ich kann gar nicht richtig eingrenzen was nun tatsächlich der Fehler war. 

Beim Schrauben an der "Mittelkonsole" hatte ich mein Knie in der nähe der Box, plötzlich war der Fehler weg.

Knie weg, Fehler wieder da.

Dann habe ich ein bisschen auf der Box umgetrommelt und der Fehler ging/kam.

Kontakte und Stecker sahen alle gut aus. Habe dann die ganze Box in Kontaktspray getränkt und 24h liegen lassen. - Wagen läuft seit nun 700km. 

Diesen Beitrag teilen


Link zum Beitrag
Auf anderen Seiten teilen
vor 9 Minuten schrieb Opcode:

Dann habe ich ein bisschen auf der Box umgetrommelt und der Fehler ging/kam.

 

Irgendwo war ja dann auf jeden Fall ein Wackelkontakt vorhanden.

In einem solchen Fall sollte man dann aber nicht versuchen, in mit allerlei Manipulationen weg zu bekommen, das ist ein großer Fehler, ich war in meiner langjährigen beruflichen Laufbahn immer happy, wenn der Fehler dann endlich mal wieder da war und man ihm mit der erforderlichen Systematik auf die Spur kommen konnte, was ja nicht möglich ist, wenn er nicht auftritt! 

Gesicherte Erkenntnisse erhält man in einem solchen Fall nur durch Messungen, auch wenn das heutzutage nicht mehr populär zu sein scheint! 😧

Wenn er bei Dir jemals wieder auftritt, dann solltest Du eher mal ein Messgerät auspacken als ihn mit irgendwelchen Vibrationen wieder vorübergehend zu beseitigen!  😉

bearbeitet von Ahnungslos

Diesen Beitrag teilen


Link zum Beitrag
Auf anderen Seiten teilen

Auf dieser Seite ist übrigens noch eine exzellente Beschreibung der Relaisbox zu finden, dort ist auch die Steckerbelegung genau beschrieben. Funktioniert grade nicht, habe ich gesehen, aber ich denke mal, später wird die wieder gehen.

Wäre ein großer Verlust, wenn die Webseite von fq101 mal nicht mehr funktionieren würde. 

Diesen Beitrag teilen


Link zum Beitrag
Auf anderen Seiten teilen
Am 12.10.2024 um 08:07 schrieb Ahnungslos:

Auf dieser Seite ist übrigens noch eine exzellente Beschreibung der Relaisbox zu finden, dort ist auch die Steckerbelegung genau beschrieben. Funktioniert grade nicht, habe ich gesehen, aber ich denke mal, später wird die wieder gehen.

Wäre ein großer Verlust, wenn die Webseite von fq101 mal nicht mehr funktionieren würde. 

Da ist aber nur die Relaisbox 2350 V005 und die 3027 V005

Ich hab zb die 3027 V006 drin. Die anderen beiden passen nicht bei mir. Meiner ist ein bj. 02 600ccm

 

Diesen Beitrag teilen


Link zum Beitrag
Auf anderen Seiten teilen

Erstelle ein Benutzerkonto oder melde dich an, um zu kommentieren

Du musst ein Benutzerkonto haben, um einen Kommentar verfassen zu können

Benutzerkonto erstellen

Neues Benutzerkonto für unsere Community erstellen. Es ist einfach!

Neues Benutzerkonto erstellen

Anmelden

Du hast bereits ein Benutzerkonto? Melde dich hier an.

Jetzt anmelden

×
×
  • Neu erstellen...

Wichtige Information

Wir haben Cookies auf Ihrem Gerät platziert, um die Bedinung dieser Website zu verbessern. Sie können Ihre Cookie-Einstellungen anpassen, andernfalls gehen wir davon aus, dass Sie damit einverstanden sind.